DC Sweep

Operates in any of the sweep modes described in Sweep Modes, except Frequency. Repeats a DC operating point calculation for the range of circuit parameters defined by the sweep mode.

In this topic:

Setting up a DC sweep

  1. Select menu Simulator > Choose Analysis...
  2. Select DC sweep check box on the right.
  3. Select DC tab at the top. Enter parameters as described in the following sections.

Sweep Parameters

Start value, Stop value Defines sweep range stop and start values.
Points per decade, Number of points Defines sweep range. The number of points of the sweep is defined per decade for a decade sweep. For a linear sweep you must enter the total number of points.
Device/Parameter/Model Name The device name for a device sweep, parameter name for a parameter sweep or the model name for a model parameter sweep may be entered here. It may also be entered in the sweep mode dialog opened by pressing Define....
Define... Sets up desired sweep mode. See Setting up a Swept Analysis.

Monte Carlo and Multi-step Analysis

See Multi-step Analyses.

See Also

Simulator Reference Manual/Command Reference/.DC.

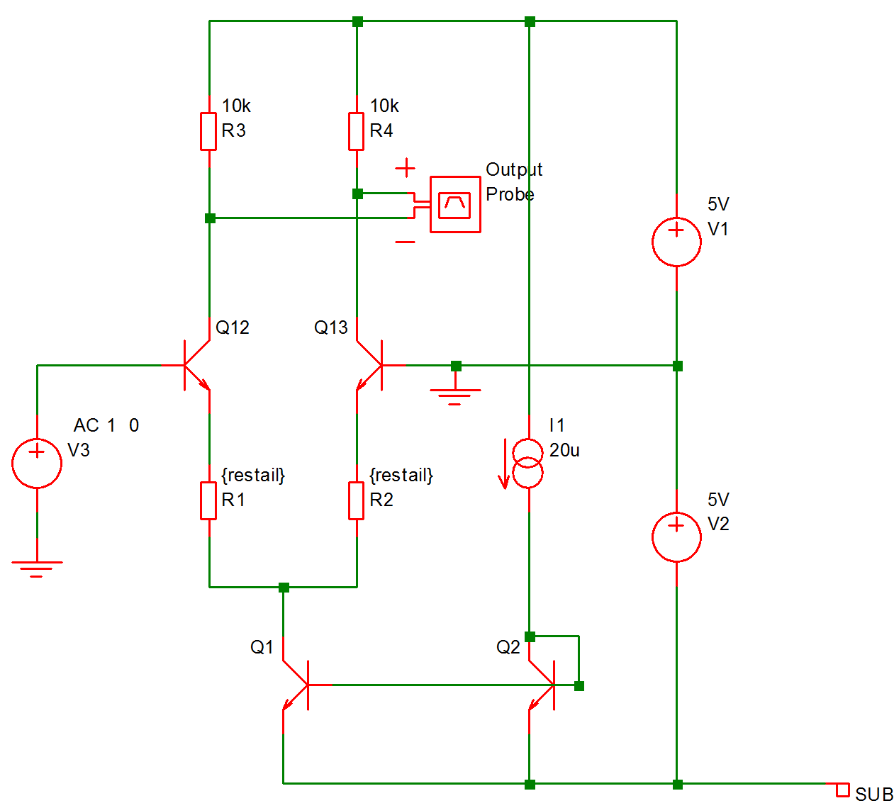
Example

Using the example circuit (used previously): The following is the result of a DC sweep of V3 with restail set to 1K. Analysis parameters were as follows:

Sweep mode: Device, V3

Sweep range: -0.1 to 0.1, linear sweep with 50 points.