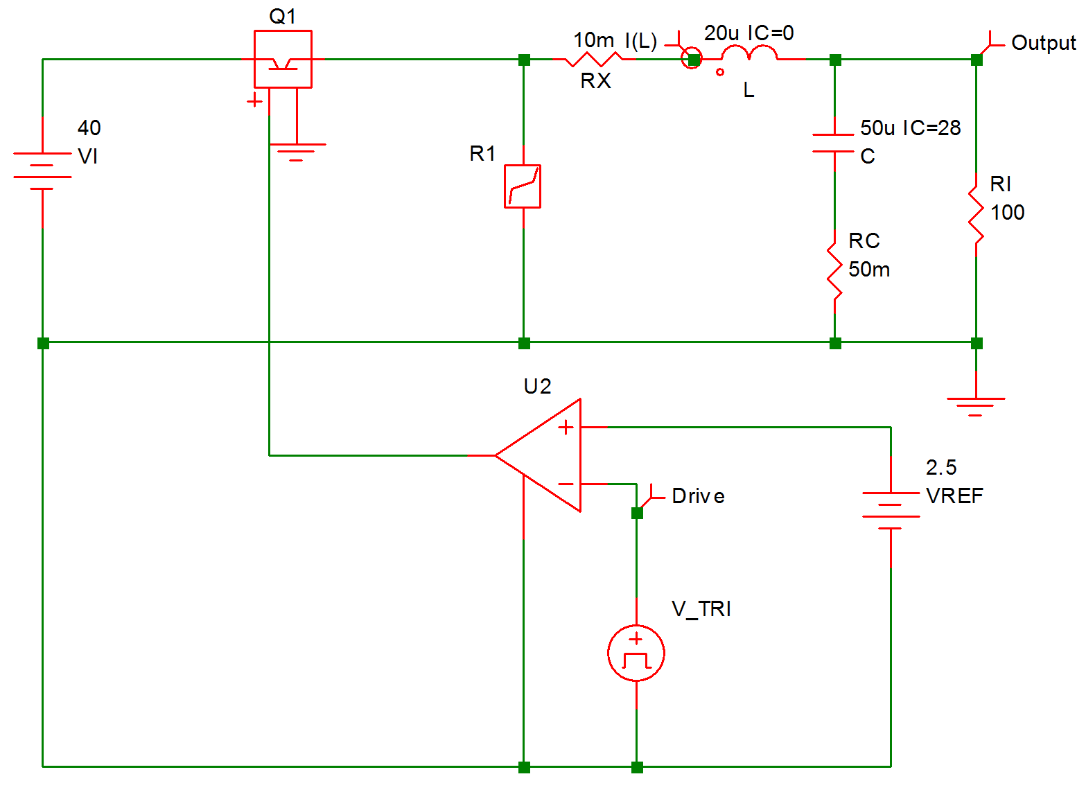
Shown in 9.10 is the schematic of a simple current step-up (buck) converter operating under a fixed-frequency control law. This converter is not regulated by closed-loop control and the duty ratio of the transistor Q1 is determined by comparing the fixed reference voltage of 2.5 V to the output of the triangular function generator. The SIMPLIS input file describing this converter is shown in 9.11.
Since the transistor Q1 is driven to behave like a controlled switch, it is modeled by a simple transistor switch with the LEVEL parameter set to 1. For the rest of the power stage of this converter, the diode is modeled by the piecewise-linear resistor R1 (!R$R1 in the input file), the energy -storage inductor by ideal inductance L and winding resistance RX, the output capacitor by ideal capacitor C and equivalent series resistance RC, and the load by the resistance RL.
The current through the inductor L is initialized to a value of zero at the start of the simulation to represent operation of the converter in the discontinuous-mmf mode. Waveforms obtained from this simulation are displayed in 9.12.
![]() |
9.10 Unregulated Converter |
* Fixed-Frequency Unregulated Current Step-Up Converter .PRINT ALL .OPTIONS PSP_NPT=201 .TRAN 50u 0 X$U2 6 0 8 9 SIMPLIS_COMP$1 V_TRI 9 0 TRI V1=0 V2=5 FREQ=100k DRATIO=500m DELAY=0 + OFF_UNTIL_DELAY=NO VREF 8 0 2.5 C 5 7 50u IC=28 L 4 5 20u IC=0 VI 2 0 40 RC 7 0 50m Rl 5 0 100 Q1 2 3 6 0 Q1$TP_VCQ IC=CLOSE .MODEL Q1$TP_VCQ VCQPOS VSAT=700m RSAT=100m ROFF=10Meg GAIN=10 + TH=2.5 HYSTWD=100u LOGIC=POS LEVEL=1 !R$R1 0 3 R1$TP_SSPWLR IC=1 .MODEL R1$TP_SSPWLR VPWLR NSEG=2 X0=0 Y0=0 X1=0.7 Y1=10U + X2=0.8 Y2=1.00001 RX 4 3 10m .SUBCKT SIMPLIS_COMP$1 201 100 101 102 !DCOMP 201 100 101 102 MCOMP IC=1 .MODEL MCOMP COMP RIN=1e+007 ROUT=50 VOL=0 VOH=5 + HYSTWD=1e-006 DELAY=0 .ENDS SIMPLIS_COMP$1 .END
![]() |
9.12 Waveforms for Example 4 |
| ◄ Example 3 -- Operational Amplifier with Saturation | Example 5 -- Regulated Converter ▶ |