This tutorial demonstrates a basic simulation on a ready to run to circuit. All you need to do is load the circuit and press F9 to run it. We will then make a few changes to the circuit and make some extra plots.
This tutorial demonstrates the basic features without having to get into the details of setting up a simulation. Proceed as follows:
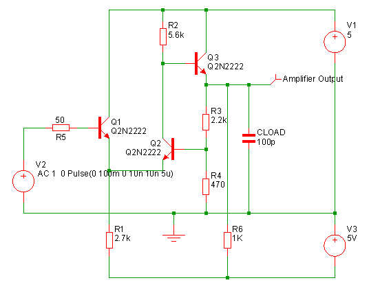
This is a simple feedback amplifier designed to amplify a 100mV pulse up to around 500mV. The basic requirement of the design is that the pulse shape should be preserved, DC precision is important but is not critical. The above is our first attempt at a design but has not yet been optimised.
This example circuit has been setup to be 'ready to run'.
You will see a graph of the output voltage appear:
As can be seen, our amplifier doesn't work all that well. There are two problems.
To make this modification, proceed as follows:
As you can see, The problem with the trailing edge has been fixed and the ringing is much improved.
Now let's have a look at the ringing in more detail. To do this, we need to zoom in the graph by adjusting the limits of the axes. There are two ways of doing this. The quickest is to simply drag the mouse over the region of interest. The other method is to manually enter the limits using the Edit Axis Dialog Box. To zoom with the mouse, proceed as follows:
If you don't get it quite right, press the Undo Zoom button:
to return to the previous view. You can also use the left, right, up and down arrow keys to shift the position of the curves.
We can probably improve the ringing by adding a small phase lead in the feed back loop. This can be done by connecting a small capacitor between the emitter of Q3 and the base of Q2. There isn't room to add this tidily at present, so first, we will move a few parts to make some space. Proceed as follows:
As you drag the mouse, a rectangle should appear.
The blue wires and parts are said to be selected. To move them...
You can type the new value in directly in the Result box or you can select a value using the mouse alone with the up and down arrow buttons. Leave the Initial Conditions
setting at its default (Open Circuit)
You will notice that a new curve is displayed each time you run a new simulation. This is the default behaviour but this can be changed so that, for example, old curves are deleted leaving only the latest on view. To do this, double click the probe - that is the object labelled "Amplifier Output". Set History to 1 and close the box. (For more information see Probe Options Sheet). You can change the number of curves that are shown at any time using the popup menu .
We will now round off tutorial 1 by introducing AC analysis.
AC analysis performs a frequency sweep over a specified frequency range. To set one up, follow these instructions:
Click AC check box and uncheck the Transient check box. The details of the AC sweep have already been set up - click the AC tab at the top to see them.
| ◄ Introduction | Tutorial 2 - A Simple SMPS Circuit ▶ |