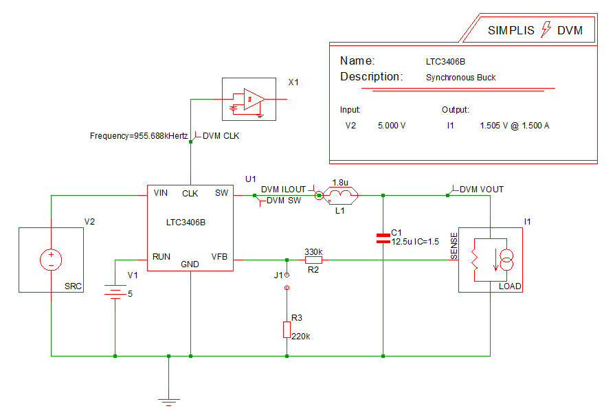
| Test Details | |
| Schematic | 6.3_LTC3406B - DVM ADVANCED.sxsch |
| Test | VOUT=0.6V w NoCurves NoScalars NoSpecs|Bode Plot|Vin Maximum|Light Load |
| Date / Time | 12/10/2015 5:52 PM |
| Report Directory | suppress_spec_gen\VOUT=0.6Vw NoCurves NoScalars NoSpecs\Bode Plot\Vin Maximum\Light Load |
| Log File | report.txt |
| Screenshot | schematic.png |
| Status | WARN |
| Simulator | simplis |
| Deck | input.deck |
| Init | input.deck.init |
| Warning File | input.deck.warn |
****************************************
<<<<<<<< Error Message ID: 5019 >>>>>>>>
Periodic Operating-Pt Analysis:
Unable to find a periodic operating
point after 20 attempts. Check your
input file for errors. A change in
the initial condition may be necessary.
The voltages of the following capacitors and the
currents of the following inductors are the leading
contributing factors to the non-convergence of the
POP analysis. Inspecting these voltages/currents
from the "POP progress output" may show the clues to
the non-convergence.
C1, X$U1.X$U3.C2, X$U1.X$U3.C1
|
|
| Error File | input.deck.err |
**************************************** <<<<<<<< Error Message ID: 5039 >>>>>>>> The periodic operating point (POP) analysis has failed to converge. AC analysis will not be performed. |
|
| Measured Scalar Values | |
| Efficiency | 2263.39% |
| Power(LOAD) | 57.9823m |
| Power(SRC) | 2.56175m |
| VLOAD | AVG 1.31721 MIN 1.14991 MAX 1.5 RMS 1.32108 PK2PK 350.09m |
![]() LOAD
VLOAD
|
|
| SXGPH File | simplis_pop7_264.sxgph |
![]() SRC
VSRC
ISRC
|
|
| SXGPH File | simplis_pop7_254.sxgph |
![]() default
CLK
ILOUT
SW
VOUT
|
|
| SXGPH File | simplis_pop7_259.sxgph |
| Other SXGPH Files | |
| clock#pop | simplis_pop7_246.sxgph |