| Test Details | |
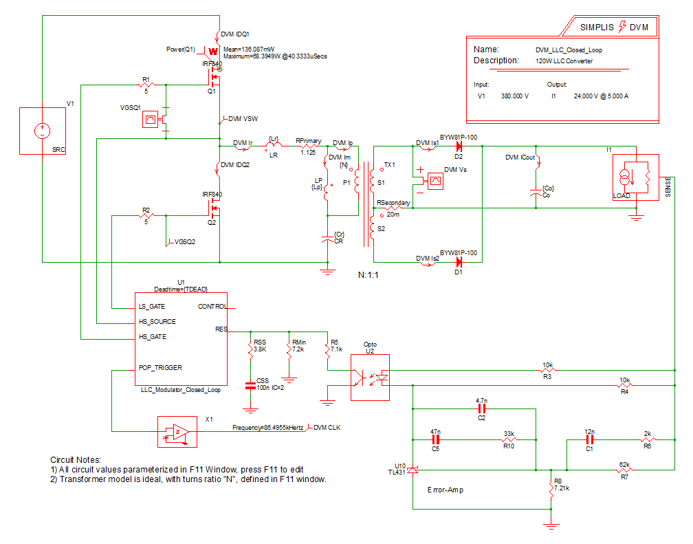
| Schematic | 8.2_LLC Closed Loop.sxsch |
| Test | Efficiency and Loop Characterization|Vin Nominal|70% Load |
| Date / Time | 12/10/2015 6:09 PM |
| Report Directory | measure_loop_param\Efficiencyand Loop Characterization\Vin Nominal\70% Load |
| Log File | report.txt |
| Screenshot | schematic.png |
| Status | PASS |
| Simulator | simplis |
| Deck | input.deck |
| Init | input.deck.init |
| Measured Scalar Values | |
| Efficiency | 95.5828% |
| eta_nom | 95.5828% |
| Frequency(CLK) | 86.2238k |
| gain_crossover_freq | 4.9051k |
| gain_margin | 20.1294 |
| gmargin_nom | 20.1294 |
| gxover_nom | 4.9051k |
| ILOAD | AVG 3.51428 MIN 3.50917 MAX 3.51742 RMS 3.51429 PK2PK 8.24998m |
| iload_nom | 3.51428 |
| ISRC | AVG 233.183m MIN -536.304m MAX 907.075m RMS 455.32m PK2PK 1.44338 |
| min_phase | 42.0352 |
| min_phase_freq | 4.9051k |
| phase_crossover_freq | 19.5696k |
| phase_margin | 41.6959 |
| pmargin_nom | 41.6959 |
| Power(LOAD) | 84.6758 |
| Power(SRC) | 88.5889 |
| sw_freq_nom | 86.2238k |
| VLOAD | AVG 24.0947 MIN 24.0598 MAX 24.1161 RMS 24.0947 PK2PK 56.3203m |
| VSRC | AVG 379.977 MIN 379.909 MAX 380.054 RMS 379.977 PK2PK 144.338m |
| Measured Spec Values | |
| Max_VLOAD | PASS: Max. Output1 Voltage (24.1161) is less than or equal to Max. Output1 Voltage Spec (25.2) |
| Min_VLOAD | PASS: Min. Output1 Voltage (24.0598) is greater than or equal to Min. Output1 Voltage Spec (22.8) |
| min_gain_margin | PASS: Gain Margin (20.1294) is greater than Min. Gain Margin (12) |
| min_phase_margin | PASS: Phase Margin (41.6959) is greater than Min. Phase Margin (35) |
![]() Bode Plot
GAIN
PHASE
|
|
| SXGPH File | simplis_ac11_654.sxgph |
![]() LOAD
VLOAD
ILOAD
|
|
| SXGPH File | simplis_pop11_620.sxgph |
![]() SRC
VSRC
ISRC
|
|
| SXGPH File | simplis_pop11_610.sxgph |
![]() Primary
IDQ1
IDQ2
Im
Ip
Ir
VSW
|
|
| SXGPH File | simplis_pop11_601.sxgph |
![]() Secondary
CLK
ICout
Is1
Is2
Vs
|
|
| SXGPH File | simplis_pop11_615.sxgph |
| Other SXGPH Files | |
| default#643#pop | simplis_pop11_643.sxgph |
| Modulator#pop | simplis_pop11_648.sxgph |