| Test Details | |
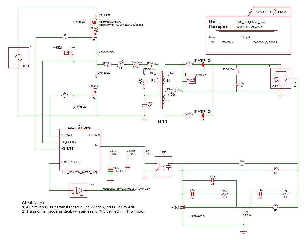
| Schematic | 8.2_LLC Closed Loop.sxsch |
| Test | Efficiency and Loop Characterization|Vin Nominal|15% Load |
| Date / Time | 12/10/2015 6:07 PM |
| Report Directory | measure_loop_param\Efficiencyand Loop Characterization\Vin Nominal\15% Load |
| Log File | report.txt |
| Screenshot | schematic.png |
| Status | PASS |
| Simulator | simplis |
| Deck | input.deck |
| Init | input.deck.init |
| Measured Scalar Values | |
| Efficiency | 95.6316% |
| eta_nom | 95.6316% |
| Frequency(CLK) | 88.3639k |
| gain_crossover_freq | 3.39574k |
| gain_margin | 28.0994 |
| gmargin_nom | 28.0994 |
| gxover_nom | 3.39574k |
| ILOAD | AVG 753.507m MIN 753.266m MAX 753.756m RMS 753.507m PK2PK 489.301u |
| iload_nom | 753.507m |
| ISRC | AVG 49.9824m MIN -532.351m MAX 554.207m RMS 259.162m PK2PK 1.08656 |
| min_phase | 84.9521 |
| min_phase_freq | 3.39574k |
| phase_crossover_freq | 35.2226k |
| phase_margin | 84.9241 |
| pmargin_nom | 84.9241 |
| Power(LOAD) | 18.1572 |
| Power(SRC) | 18.9866 |
| sw_freq_nom | 88.3639k |
| VLOAD | AVG 24.0969 MIN 24.0894 MAX 24.1047 RMS 24.0969 PK2PK 15.3049m |
| VSRC | AVG 379.995 MIN 379.945 MAX 380.053 RMS 379.995 PK2PK 108.656m |
| Measured Spec Values | |
| Max_VLOAD | PASS: Max. Output1 Voltage (24.1047) is less than or equal to Max. Output1 Voltage Spec (25.2) |
| Min_VLOAD | PASS: Min. Output1 Voltage (24.0894) is greater than or equal to Min. Output1 Voltage Spec (22.8) |
| min_gain_margin | PASS: Gain Margin (28.0994) is greater than Min. Gain Margin (12) |
| min_phase_margin | PASS: Phase Margin (84.9241) is greater than Min. Phase Margin (35) |
![]() Bode Plot
GAIN
PHASE
|
|
| SXGPH File | simplis_ac3_174.sxgph |
![]() LOAD
VLOAD
ILOAD
|
|
| SXGPH File | simplis_pop3_140.sxgph |
![]() SRC
VSRC
ISRC
|
|
| SXGPH File | simplis_pop3_130.sxgph |
![]() Primary
IDQ1
IDQ2
Im
Ip
Ir
VSW
|
|
| SXGPH File | simplis_pop3_121.sxgph |
![]() Secondary
CLK
ICout
Is1
Is2
Vs
|
|
| SXGPH File | simplis_pop3_135.sxgph |
| Other SXGPH Files | |
| default#163#pop | simplis_pop3_163.sxgph |
| Modulator#pop | simplis_pop3_168.sxgph |