| Test Details | |
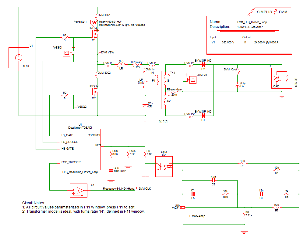
| Schematic | 8.2_LLC Closed Loop.sxsch |
| Test | Efficiency and Loop Characterization|Vin Maximum|80% Load |
| Date / Time | 12/10/2015 6:13 PM |
| Report Directory | measure_loop_param\Efficiencyand Loop Characterization\Vin Maximum\80% Load |
| Log File | report.txt |
| Screenshot | schematic.png |
| Status | PASS |
| Simulator | simplis |
| Deck | input.deck |
| Init | input.deck.init |
| Measured Scalar Values | |
| Efficiency | 95.4930% |
| eta_max | 95.4930% |
| Frequency(CLK) | 93.6214k |
| gain_crossover_freq | 5.44648k |
| gain_margin | 21.1075 |
| gmargin_max | 21.1075 |
| gxover_max | 5.44648k |
| ILOAD | AVG 4.016 MIN 4.00935 MAX 4.01953 RMS 4.01601 PK2PK 10.1822m |
| iload_max | 4.016 |
| ISRC | AVG 253.373m MIN -697.228m MAX 981.234m RMS 495.566m PK2PK 1.67846 |
| min_phase | 57.2504 |
| min_phase_freq | 5.44648k |
| phase_crossover_freq | 23.8124k |
| phase_margin | 57.1885 |
| pmargin_max | 57.1885 |
| Power(LOAD) | 96.7578 |
| Power(SRC) | 101.325 |
| sw_freq_max | 93.6214k |
| VLOAD | AVG 24.093 MIN 24.0532 MAX 24.1141 RMS 24.0931 PK2PK 60.8857m |
| VSRC | AVG 399.975 MIN 399.902 MAX 400.07 RMS 399.975 PK2PK 167.846m |
| Measured Spec Values | |
| Max_VLOAD | PASS: Max. Output1 Voltage (24.1141) is less than or equal to Max. Output1 Voltage Spec (25.2) |
| Min_VLOAD | PASS: Min. Output1 Voltage (24.0532) is greater than or equal to Min. Output1 Voltage Spec (22.8) |
| min_gain_margin | PASS: Gain Margin (21.1075) is greater than Min. Gain Margin (12) |
| min_phase_margin | PASS: Phase Margin (57.1885) is greater than Min. Phase Margin (35) |
![]() Bode Plot
GAIN
PHASE
|
|
| SXGPH File | simplis_ac26_1554.sxgph |
![]() LOAD
VLOAD
ILOAD
|
|
| SXGPH File | simplis_pop26_1520.sxgph |
![]() SRC
ISRC
VSRC
|
|
| SXGPH File | simplis_pop26_1510.sxgph |
![]() Primary
IDQ1
IDQ2
Im
Ip
Ir
VSW
|
|
| SXGPH File | simplis_pop26_1501.sxgph |
![]() Secondary
CLK
ICout
Is1
Is2
Vs
|
|
| SXGPH File | simplis_pop26_1515.sxgph |
| Other SXGPH Files | |
| default#1543#pop | simplis_pop26_1543.sxgph |
| Modulator#pop | simplis_pop26_1548.sxgph |