| Test Details | |
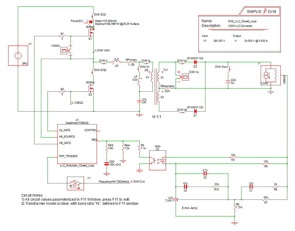
| Schematic | 8.2_LLC Closed Loop.sxsch |
| Test | Efficiency and Loop Characterization|Vin Maximum|70% Load |
| Date / Time | 12/10/2015 6:12 PM |
| Report Directory | measure_loop_param\Efficiencyand Loop Characterization\Vin Maximum\70% Load |
| Log File | report.txt |
| Screenshot | schematic.png |
| Status | PASS |
| Simulator | simplis |
| Deck | input.deck |
| Init | input.deck.init |
| Measured Scalar Values | |
| Efficiency | 95.6179% |
| eta_max | 95.6179% |
| Frequency(CLK) | 94.1424k |
| gain_crossover_freq | 5.17064k |
| gain_margin | 22.6043 |
| gmargin_max | 22.6043 |
| gxover_max | 5.17064k |
| ILOAD | AVG 3.51421 MIN 3.50911 MAX 3.51695 RMS 3.51421 PK2PK 7.83759m |
| iload_max | 3.51421 |
| ISRC | AVG 221.43m MIN -665.282m MAX 896.958m RMS 450.763m PK2PK 1.56224 |
| min_phase | 61.6285 |
| min_phase_freq | 5.17064k |
| phase_crossover_freq | 25.8905k |
| phase_margin | 61.3474 |
| pmargin_max | 61.3474 |
| Power(LOAD) | 84.6714 |
| Power(SRC) | 88.5518 |
| sw_freq_max | 94.1424k |
| VLOAD | AVG 24.094 MIN 24.0592 MAX 24.1127 RMS 24.094 PK2PK 53.5341m |
| VSRC | AVG 399.978 MIN 399.91 MAX 400.067 RMS 399.978 PK2PK 156.224m |
| Measured Spec Values | |
| Max_VLOAD | PASS: Max. Output1 Voltage (24.1127) is less than or equal to Max. Output1 Voltage Spec (25.2) |
| Min_VLOAD | PASS: Min. Output1 Voltage (24.0592) is greater than or equal to Min. Output1 Voltage Spec (22.8) |
| min_gain_margin | PASS: Gain Margin (22.6043) is greater than Min. Gain Margin (12) |
| min_phase_margin | PASS: Phase Margin (61.3474) is greater than Min. Phase Margin (35) |
![]() Bode Plot
GAIN
PHASE
|
|
| SXGPH File | simplis_ac25_1494.sxgph |
![]() LOAD
VLOAD
ILOAD
|
|
| SXGPH File | simplis_pop25_1460.sxgph |
![]() SRC
VSRC
ISRC
|
|
| SXGPH File | simplis_pop25_1450.sxgph |
![]() Primary
IDQ1
IDQ2
Im
Ip
Ir
VSW
|
|
| SXGPH File | simplis_pop25_1441.sxgph |
![]() Secondary
CLK
ICout
Is1
Is2
Vs
|
|
| SXGPH File | simplis_pop25_1455.sxgph |
| Other SXGPH Files | |
| default#1483#pop | simplis_pop25_1483.sxgph |
| Modulator#pop | simplis_pop25_1488.sxgph |