| Test Details | |
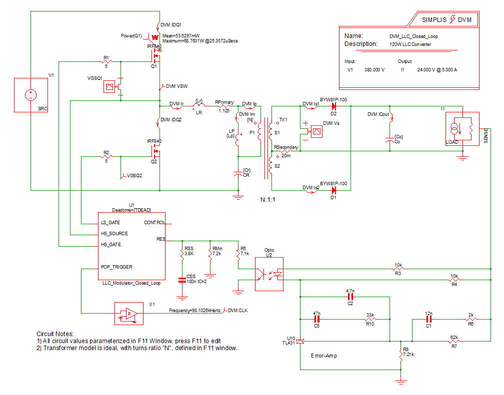
| Schematic | 8.2_LLC Closed Loop.sxsch |
| Test | Efficiency and Loop Characterization|Vin Maximum|25% Load |
| Date / Time | 12/10/2015 6:11 PM |
| Report Directory | measure_loop_param\Efficiencyand Loop Characterization\Vin Maximum\25% Load |
| Log File | report.txt |
| Screenshot | schematic.png |
| Status | PASS |
| Simulator | simplis |
| Deck | input.deck |
| Init | input.deck.init |
| Measured Scalar Values | |
| Efficiency | 96.0022% |
| eta_max | 96.0022% |
| Frequency(CLK) | 97.5208k |
| gain_crossover_freq | 3.45047k |
| gain_margin | 30.1637 |
| gmargin_max | 30.1637 |
| gxover_max | 3.45047k |
| ILOAD | AVG 1.25556 MIN 1.2549 MAX 1.25602 RMS 1.25556 PK2PK 1.12133m |
| iload_max | 1.25556 |
| ISRC | AVG 78.8057m MIN -501.021m MAX 596.697m RMS 273.119m PK2PK 1.09772 |
| min_phase | 86.516 |
| min_phase_freq | 3.45047k |
| phase_crossover_freq | 41.2356k |
| phase_margin | 86.4619 |
| pmargin_max | 86.4619 |
| Power(LOAD) | 30.2549 |
| Power(SRC) | 31.5148 |
| sw_freq_max | 97.5208k |
| VLOAD | AVG 24.0968 MIN 24.0845 MAX 24.1057 RMS 24.0968 PK2PK 21.2617m |
| VSRC | AVG 399.992 MIN 399.94 MAX 400.05 RMS 399.992 PK2PK 109.772m |
| Measured Spec Values | |
| Max_VLOAD | PASS: Max. Output1 Voltage (24.1057) is less than or equal to Max. Output1 Voltage Spec (25.2) |
| Min_VLOAD | PASS: Min. Output1 Voltage (24.0845) is greater than or equal to Min. Output1 Voltage Spec (22.8) |
| min_gain_margin | PASS: Gain Margin (30.1637) is greater than Min. Gain Margin (12) |
| min_phase_margin | PASS: Phase Margin (86.4619) is greater than Min. Phase Margin (35) |
![]() Bode Plot
GAIN
PHASE
|
|
| SXGPH File | simplis_ac19_1134.sxgph |
![]() LOAD
ILOAD
VLOAD
|
|
| SXGPH File | simplis_pop19_1100.sxgph |
![]() SRC
VSRC
ISRC
|
|
| SXGPH File | simplis_pop19_1090.sxgph |
![]() Primary
IDQ1
IDQ2
Im
Ip
Ir
VSW
|
|
| SXGPH File | simplis_pop19_1081.sxgph |
![]() Secondary
CLK
ICout
Is1
Is2
Vs
|
|
| SXGPH File | simplis_pop19_1095.sxgph |
| Other SXGPH Files | |
| default#1123#pop | simplis_pop19_1123.sxgph |
| Modulator#pop | simplis_pop19_1128.sxgph |