| Test Details | |
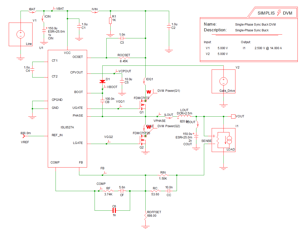
| Schematic | 8.1_Sync Buck Efficiency.sxsch |
| Test | Steady-State|Generate Efficiency Curves |
| Date / Time | 12/10/2015 6:06 PM |
| Report Directory | add_power_losses\Steady-State\GenerateEfficiency Curves |
| Log File | report.txt |
| Screenshot | schematic.png |
| Status | SKIP |
| Simulator | N/A |
![]() Efficiency
Vin Max
Vin Min
Vin Nom
|
|
| SXGPH File | global_2521.sxgph |
![]() Power High Side Q1
Vin Max
Vin Min
Vin Nom
|
|
| SXGPH File | global_2528.sxgph |
![]() Power Low Side Q2
Vin Max
Vin Min
Vin Nom
|
|
| SXGPH File | global_2535.sxgph |
![]() Gate Power
Vin Max
Vin Min
Vin Nom
|
|
| SXGPH File | global_2549.sxgph |
![]() Remaining Power Loss
Vin Max
Vin Min
Vin Nom
|
|
| SXGPH File | global_2542.sxgph |